办证不用来回跑~“居住证”网上申报办理业务,来了!
来源: 周口市公安局 时间: 2021-08-12 10:08:31 访问量:0

字体大小[ ] 打印

分享:

为深入贯彻落实河南省“放管服”改革有关要求,贯彻“全心全意为人民服务”的服务宗旨,周口市公安户政部门再次推出新便民举措——“居住证网上申报办理业务”来了!今后在周口市居住、务工的外来人口,就可以在手机上实现居住证申报!

如何申报

首先,扫描下方二维码关注平安周口微信公众号。

图片

进入微信公众号后,在主界面左下方依次点击【居住证】→【居住证申办】

图片

图片

进入“周口市公安微警务暂住人口出租屋自助申报”页面后,分为六个子功能:个人居住申报、用工单位申报、出租房屋申报、暂住登记凭证下载、申办居住证。

图片

申报流程简介

1、个人申报:可选择“个人居住申报”,主要是个人根据居住信息填写申报。

图片

图片

2、用工单位申报:主要指由用工单位,填报所在企业用工居住的人员信息。

图片

图片

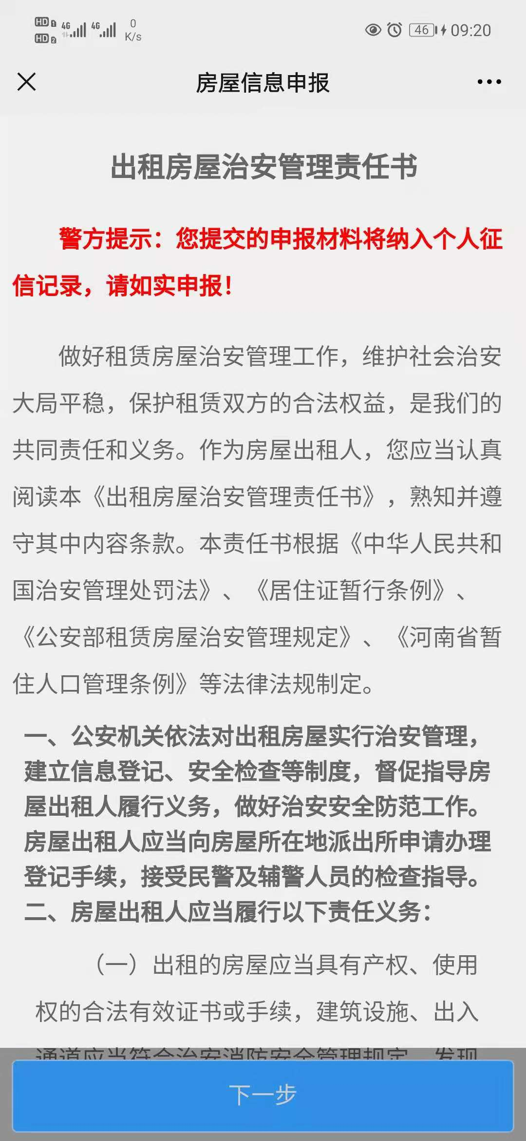
3、出租房屋申报:由房屋所有者,申报房屋所租住的人员信息。

图片

图片

4、暂住登记凭证下载:暂住申报成功,等待后台审核完成(审核成功会有消息提醒),个人可自己下载PDF格式的暂住登记凭证,自行保存打印。

图片

5、申办居住证:在周口暂住申报登记满半年后,可以在这里进行申办居住证,申请后,我们的民警就会根据你所申请的信息,制发您的居住证,您也可以选择邮寄服务,我们将邮寄到您手中(邮费到付)

6、快速核发居住证:

符合我市居住证快速申领条件之一的,可通过该模块完成居住证快速登记、申领。

图片

符合快速申领的条件包含:

(1)近一年在我市缴纳社保累计满半年。

(2)在我市全日制学校注册学籍并就读满半年。

(3)在我市办理工商营业执照满半年。(限定营业执照法人)

(4)夫妻双方一方为我市户籍人口的配偶可以直接申领。(限定夫妻、子女)

(5)在我市购房已办理房屋产权证或租房已办理房屋登记备案证明满半年;经网签备案的购房合同或房屋租赁合同满半年的。

(6)经市级以上人社部门认定为高层次人才,其本人及共同生活的直系亲属。

您只需要根据所适用的类型,选择进入,填写信息,上传电子档案后,完成快速核发信息登记,后台民警审核完毕后,微信消息会提醒您居住证制作完毕,可以进行领取,您也可以选择邮寄服务,我们将邮寄到您手中(邮费到付)


责任编辑:周口市公安局