国庆假期 河南高速公路禁止危险货物运输车辆通行
来源: 周口市公安局 时间: 2021-10-01 08:00:08 访问量:0

字体大小[ ] 打印

分享:

2021年国庆假期(自2021年10月1日0时至10月8日6时),河南高速公路禁止危险货物运输车辆通行,请危险货物运输车辆驾驶人提前规划行车路线。

图片

重要通告

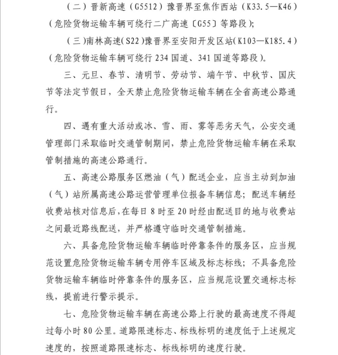
2020年10月29日河南省公安厅高速交警总队、河南省高速公路联网管理中心联合发布《关于全省高速公路危险货物运输车辆通行管理的通告》,公布全省高速公路危险货物运输车辆常态化通行管理措施:元旦、春节、清明节、劳动节、端午节、中秋节、国庆节等法定节假日,全天禁止危险货物运输车辆在全省高速公路通行。因此,2021年国庆假期(自2021年10月1日0时至10月8日6时),河南高速公路禁止危险货物运输车辆通行。对违反高速公路禁限行规定的危险货物运输车辆,河南高速交警将依法对车辆及驾驶人给予处罚,并将违法信息抄告运输车辆企业所在地人民政府、交通安全委员会、安监部门、交通运输部门,督促落实安全监管主体责任。构成犯罪的,依法追究刑事责任。

图片

图片

图片

图片

河南高速交警提示:

1.国庆假期期间,省内高速公路沿线各收费站禁止危险货物运输车辆驶入,已在高速公路上行驶的危险货物运输车辆,应当就近驶离高速公路,请危险货物运输车辆驾驶人提前规划行车路线。

2. 高速公路服务区燃油(气)配送企业,应当主动到加油 (气)站所属高速公路运营管理单位报备车辆信息,经收费站核对信息后,在每日8时至20时经由配送目的地与收费站之间最近路线配送。配送车辆应严格遵守临时交通管制措施。


责任编辑:周口市公安局